• درباره ما
  • تماس با ما
  • همکاری با ما
  • ارسال مطلب

آسانسور

آسانسور
  • صفحه اصلی
  • اخبار و مطالب روز
  • مقالات
    • آسانسور
    • پله برقی
    • رمپ
    • عمومی
    . .

    سیستم آسانسور فعال IoT – پیشرفت بزرگی در فناوری آسانسور هوشمند

    . .

    نوآوری ها و فناوری های جدید در آسانسور

    . .

    روند فناوری در صنعت آسانسور

    . .

    چگونه در فضای کم آسانسور نصب کنیم؟

    . .

    چه چیزی نپوشید: نکات ایمنی مفید در پله برقی

    . .

    استانداردهای استپ های پله برقی

    . .

    قطعات پله برقی به همراه اصطلاحات پله برقی

    . .

    طراحی پله برقی مسئولیتی دشوار

    . .

    یوپی اس (UPS) چیست؟

    . .

    رمپ ها يا سطوح شيبدار

    . .

    تراول کابل

    . .

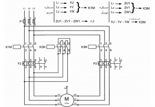
    مدار فرمان

    . .

    هوش مالی با هوش ذهنی(IQ) چه تفاوتی دارد؟

    . .

    پنج عامل کلیدی برای موفقیت مدیران پروژه ها

    . .

    حکمرانی در کلاس جهانی

    . .

    بزرگان تکنولوژی سال 2016 را چگونه سپری کردند؟

  • آموزش
    . .

    ایمنی در نصب و راه اندازی آسانسور و پله‌ برقی

    . .

    سینی زیر کابین آسانسور

    . .

    مقررات ایمنی که در آسانسورهای الکتریکی باید در نظر گرفت چیست؟

    . .

    شغل نصاب و تعمیرکار آسانسورچیست؟

    . .

    بررسی مدار ایمنی

  • رسانه
    • گزارش
    • مصاحبه
    • ویدیو
    . .

    گزارش تحولات بازار مسکن شهر تهران در آبان ماه سال 1397

    . .

    گزارش تحولات بازار مسکن شهر تهران در مرداد ماه سال 1396

    . .

    گزارش کامل مراسم انتخابات اولين دوره سنديكای فروشندگان آسانسور و پله برقی استان تهران

    . .

    گزارش تحولات بازار مسکن شهر تهران در تیر ماه سال 1396

    . .

    گفتگو با ” باربارا آلن “

    . .

    گفتگو با جناب آقای میر حیدری پیشکسوت صنعت آسانسور

    . .

    گفتگو با جناب آقای فداکاراز پیشکسوتان صنعت آسانسور

    . .

    مصاحبه و گفتگوی خبری دکتر پدرام سلطانی نائب رییس اتاق بازرگانی صنایع معادن و کشاورزی ایران ،۱۷ دیماه ۹۳ با دبیر فرهنگی سندیکا

    . .

    راه حل کمپانی اکسل ایتالیا برای ساختمان های بلندمرتبه و دارای هلی پد

    . .

    تکنولوژی جدید تیسن کروپ برای شبکه مترو

    . .

    دوره جدیدی در طراحی ساختمان با سیستم جدید تیسن کروپ

    . .

    سیستم نوین تیسن کروپ

  • کتابخانه
    . .

    مقررات ملی ساختمان ایران,مبحث سیزده

    . .

    قانون امور گمرکی

    . .

    اﺳﺘﺎﻧﺪارد ﻣﻠﯽ آﺳﺎﻧﺴﻮرﻫﺎی ﺑﺮﻗﯽ (1-6303)

    . .

    اندازه گیری ارت

    . .

    استاندارد و آیین کار سیستم های حفاظت کاتدی

15 مطلب جدید
  • 11 تیر 1404 مزولیفت، اولین آسانسور خورشیدی
  • 3 آبان 1401 اصول ایمنی در استفاده از آسانسور
  • 17 مهر 1401 چه چیزی نپوشید: نکات ایمنی مفید در پله برقی
  • 10 مهر 1401 تازه ترین فناوری های پله برقی در سال 2022
  • 24 شهریور 1401 سیستم آسانسور فعال IoT – پیشرفت بزرگی در فناوری آسانسور هوشمند
  • 20 شهریور 1401 نوآوری ها و فناوری های جدید در آسانسور
  • 9 شهریور 1401 بنتلی در حال ساخت آسانسوری است که ماشین‌ها را مستقیماً به آپارتمان‌ مشتریانش می‌برد
  • 2 شهریور 1401 مراقبت و ضدعفونی هوا و استریلیزاسیون کردن کابین آسانسور
  • 29 مرداد 1401 روند فناوری در صنعت آسانسور
  • 27 مرداد 1401 سیستم نجات اظطراری در آسانسور جدید شیندلر
  • 24 مرداد 1401 3 روند رو به افزایش در فناوری آسانسور
  • 22 مرداد 1401 شرکت Kone فعالیت های خود در روسیه را واگذار می کند
  • 19 مرداد 1401 گزارش بازار آسانسور و پله برقی فرانسه 2022-2027
  • 5 مرداد 1401 تجارت خارجی و صنعت آسانسور ترکیه
  • 31 تیر 1401 شیندلر و افرایش کارایی با استفاده از ربات
اخبار و مطالب روز

مزولیفت، اولین آسانسور خورشیدی

11 تیر 1404
اخبار و مطالب روز

اصول ایمنی در استفاده از آسانسور

3 آبان 1401
پله برقی

چه چیزی نپوشید: نکات ایمنی مفید در پله برقی

17 مهر 1401
اخبار و مطالب روز

تازه ترین فناوری های پله برقی در سال 2022

10 مهر 1401
آسانسور

سیستم آسانسور فعال IoT – پیشرفت بزرگی در فناوری آسانسور هوشمند

24 شهریور 1401
  • آسانسور

    بررسی حوادث آسانسور و موارد افزایش ایمنی

    3 اردیبهشت 1396
  • عمومی

    15 نقل قول از استیو جابز که الهام بخش شما در زندگی هستند

    15 خرداد 1395
  • آسانسور

    روش عملكرد انكودر ها به زبان ساده تر

    22 اسفند 1395
  • عمومی

    سه ریسک اصلی اقتصاد ایران از نگاه اکونومیست

    18 مرداد 1395

جذاب ترین مطالب

اخبار و مطالب روز
img empty - شرکت های نصب و فروش و سرویس آسانسور در شیراز

شرکت های نصب و فروش و سرویس آسانسور در شیراز

نوشته شده توسط تحریریه آسانسور
14 اردیبهشت 1394

وب سایت آسانسور و شرکت های همکار در شیراز زیبایی ، کیفیت ، استاندارد و قیمت مناسب از آرمان های راه اندازی وب سایت آسانسور می باشد . گروه وب سایت آسانسور متشکل از جمع گسترده ای از فعالان صنعت آسانسور م…

ادامه مطلب
img empty small - همایش کاربردی تجارت با چین ، ۶ بهمن ماه ۹۳

همایش کاربردی تجارت با چین ، ۶ بهمن ماه ۹۳

18 فروردین 1394
img empty small - آسانسور دوچرخه

آسانسور دوچرخه

21 اردیبهشت 1395
img empty small - بررسی‌ صدمات ناشی‌ از شتاب ایجاد شده در اثر ضربه بافر در آسانسور

بررسی‌ صدمات ناشی‌ از شتاب ایجاد شده در اثر ضربه بافر در آسانسور

3 اردیبهشت 1396
img empty small - زخم كهنه اقتصاد ايران

زخم كهنه اقتصاد ايران

20 مرداد 1395
img empty small - پیش نیاز ها و عملیات نصب آسانسور

پیش نیاز ها و عملیات نصب آسانسور

1 شهریور 1395
img empty small - برگزاری دوره آموزشی" بازرسی آسانسوربرقی " در دانشگاه آزاد اسلامی مرودشت

برگزاری دوره آموزشی” بازرسی آسانسوربرقی ” در دانشگاه آزاد اسلامی مرودشت

17 اسفند 1395
img empty small - رعایت نکات ایمنی در استفاده از آسانسور ساختمان

رعایت نکات ایمنی در استفاده از آسانسور ساختمان

27 بهمن 1395
img empty small - چگونه پولدار شويم؟

چگونه پولدار شويم؟

20 آبان 1395
img empty small - آشنایی با سون سگمنت

آشنایی با سون سگمنت

16 اسفند 1395
img empty small - در صورتی که شخصی درون آسانسور گیر کرد چه اقدامات لازمی را انجام دهید؟

در صورتی که شخصی درون آسانسور گیر کرد چه اقدامات لازمی را انجام دهید؟

11 شهریور 1394

مقالات

پله برقی
img empty - استانداردهای استپ های پله برقی

استانداردهای استپ های پله برقی

نوشته شده توسط تحریریه آسانسور
17 خرداد 1397
آسانسور
img empty - روند فناوری در صنعت آسانسور

روند فناوری در صنعت آسانسور

نوشته شده توسط تحریریه آسانسور
29 مرداد 1401
آسانسور
img empty - آموزش پويا، ارتقاء كيفيت، بقاء و استمرار

آموزش پويا، ارتقاء كيفيت، بقاء و استمرار

نوشته شده توسط تحریریه آسانسور
9 شهریور 1395

آموزش و یادگیری

img empty - ارتقا سیستم DOAS در آسانسور های میتسوبیشی
آموزش

ارتقا سیستم DOAS در آسانسور های میتسوبیشی

نوشته شده توسط تحریریه آسانسور
2 تیر 1394

کاهش میانگین زمان ان&#…

img empty - شغل نصاب و تعمیرکار آسانسورچیست؟
آموزش

شغل نصاب و تعمیرکار آسانسورچیست؟

نوشته شده توسط تحریریه آسانسور
9 آبان 1395

صنعت ساخت و ساز با صنع…

img empty - نحوه محاسبه تعداد و ظرفیت آسانسور
آسانسور

نحوه محاسبه تعداد و ظرفیت آسانسور

نوشته شده توسط تحریریه آسانسور
3 تیر 1395

نحوه محاسبه تعداد و ظ&…

img empty - مقررات ایمنی سیستم محرکه و ترمز آسانسور
آموزش

مقررات ایمنی سیستم محرکه و ترمز آسانسور

نوشته شده توسط تحریریه آسانسور
18 فروردین 1394

۱- هر آسانسور باید حدا…

img empty - تعمیر و نگهداری پیشگیرانه برای آسانسور
آموزش

تعمیر و نگهداری پیشگیرانه برای آسانسور

نوشته شده توسط تحریریه آسانسور
24 اردیبهشت 1394

آسانسورها بطور قابل &#…

img empty - حداقل مساحت کابین آسانسور
آسانسور

حداقل مساحت کابین آسانسور

نوشته شده توسط تحریریه آسانسور
14 فروردین 1395

برای حداقل مساحت کاب&#…

  • img empty - تبدیل برق DC به سه فاز با ۶ پالس (اینورتر) - قسمت سوم
    ویدیو

    تبدیل برق DC به سه فاز با ۶ پالس (اینورتر) – قسمت سوم

    …

  • img empty - راه حل کمپانی اکسل ایتالیا برای ساختمان های بلندمرتبه و دارای هلی پد
    آسانسور منتخب ویدیو

    راه حل کمپانی اکسل ایتالیا برای ساختمان های بلندمرتبه و دارای هلی پد

    شرکت آسانسور ا…

  • img empty - ترمز موتور AC با تزریق جریان DC درون سیم پیچ
    ویدیو

    ترمز موتور AC با تزریق جریان DC درون سیم پیچ

    …

  • img empty - ضریب توان و ضرورت اصلاح آن
    ویدیو

    ضریب توان و ضرورت اصلاح آن

    …

  • img empty - رعایت نکات ایمنی پله برقی در مراکز خرید
    ویدیو

    رعایت نکات ایمنی پله برقی در مراکز خرید

    …

  • Current
  • Slide 6img empty - تبدیل برق DC به سه فاز با ۶ پالس (اینورتر) - قسمت سوم
  • Slide 7img empty - راه حل کمپانی اکسل ایتالیا برای ساختمان های بلندمرتبه و دارای هلی پد
  • Slide 8img empty - ترمز موتور AC با تزریق جریان DC درون سیم پیچ
  • Slide 9img empty - ضریب توان و ضرورت اصلاح آن
  • Slide 10img empty - رعایت نکات ایمنی پله برقی در مراکز خرید

کتابخانه

کتابخانه
img empty - دستورالعمل اجرای سیستم زمیه در ساختمان ها

دستورالعمل اجرای سیستم زمیه در ساختمان ها

نوشته شده توسط تحریریه آسانسور
23 تیر 1395
کتابخانه
img empty - ايمني ماشين آلات مكان يابي حفاظها با – توجه به سرعت نزديك شدن قسمتهاي بدن انسانا

ايمني ماشين آلات مكان يابي حفاظها با – توجه به سرعت نزديك شدن قسمتهاي بدن انسانا

نوشته شده توسط تحریریه آسانسور
18 دی 1395
کتابخانه
img empty - دستور العمل اتصال به شبکه توزیع پراکنده

دستور العمل اتصال به شبکه توزیع پراکنده

نوشته شده توسط تحریریه آسانسور
27 دی 1395

آخرین اخبار

  • 11 تیر 1404

    مزولیفت، اولین آسانسور خورشیدی

  • 3 آبان 1401

    اصول ایمنی در استفاده از آسانسور

  • 10 مهر 1401

    تازه ترین فناوری های پله برقی در سال 2022

  • 9 شهریور 1401

    بنتلی در حال ساخت آسانسوری است که ماشین‌ها را مستقیماً به آپارتمان‌ مشتریانش می‌برد

  • 2 شهریور 1401

    مراقبت و ضدعفونی هوا و استریلیزاسیون کردن کابین آسانسور

  • 27 مرداد 1401

    سیستم نجات اظطراری در آسانسور جدید شیندلر

  • 24 مرداد 1401

    3 روند رو به افزایش در فناوری آسانسور

  • 22 مرداد 1401

    شرکت Kone فعالیت های خود در روسیه را واگذار می کند

  • 19 مرداد 1401

    گزارش بازار آسانسور و پله برقی فرانسه 2022-2027

  • 5 مرداد 1401

    تجارت خارجی و صنعت آسانسور ترکیه

  • 31 تیر 1401

    شیندلر و افرایش کارایی با استفاده از ربات

  • 22 مهر 1398

    اولین آسانسور خورشیدی جهان

  • 19 آبان 1397

    پیش‌بینی آسانسور برای ساختمان‌های بیش از یک طبقه

  • 1 اردیبهشت 1397

    هفتمین نمايشگاه بين المللي آسانسور، صنايع و تجهيزات وابسته ۲۸ لغایت ۳۱ تیرماه ۱۳۹۷

  • 30 بهمن 1396

    منتظر فاجعه در مورد آسانسورهای تهران هستیم

  • 22 مرداد 1396

    فراخوان شرکت در مهمترین سمینار آموزشی صنعت آسانسور و پله برقی ایران

  • 17 مرداد 1396

    عجیب ترین و غول آساترین آسانسور جهان

  • 16 مرداد 1396

    هشتمین سمپوزیوم بین المللی مهندسی آسانسور و پله برقی

  • 11 مرداد 1396

    گزارش کامل مراسم انتخابات اولين دوره سنديكای فروشندگان آسانسور و پله برقی استان تهران

  • 18 تیر 1396

    آمادگی تشکل‌های صنعت آسانسور ایران و چین برای انعقاد تفاهم‌نامه همکاری

img empty - معرفی شرکت OTIS تولید کننده آسانسور
برندها

معرفی شرکت OTIS تولید کننده آسانسور

مرجع تخصصی آسانسور و پله برقی

آسانسور یا بالابر (به فرانسوی: ascenseur)، اتاقک متحرکی است که به وسیلهٔ آن از طبقه‌ای به طبقات بالا روند و یا از طبقهٔ بالا به پایین فرود آیند. به عبارت دیگر آسانسور تجهیزات حمل و نقل عمودی است که حرکت مردم و یا کالا بین طبقات را تسهیل می‌بخشد. آسانسور معمولاً به کمک موتور الکتریکی باعث حرکت عمودی کابین می‌شود.وبسایت آسانسور آسانسور یا بالابر (به فرانسوی: ascenseur)، اتاقک متحرکی است که به وسیلهٔ آن از طبقه‌ای به طبقات بالا روند و یا از طبقهٔ بالا به پایین فرود آیند. به عبارت دیگر آسانسور تجهیزات حمل و نقل عمودی است که حرکت مردم و یا کالا بین طبقات ساختمان تسهیل می‌بخشد. آسانسور معمولاً به کمک موتور الکتریکی باعث حرکت عمودی کابین می‌شود. ASANSOR تخصصی ترین و حرفه ای ترین وب سایت در زمینه صنعت آسانسور و پله برقی است و به گردآوری منابع در حوزه صنعت آسانسور و پله برقی و سایر زمینه های مرتبط با آن می پردازد به طوریکه کاربران و دست اندرکاران این صنعت جهت بکارگیری و استفاده بهینه از دانش روز به این اطلاعات نیاز دارند.

موضوعات

otis schindler thyssenkrupp آسانسور استاندارد آسانسورهای الکتریکی آموزش آسانسور اتیس استاندارد آسانسور استاندارد پله برقی الکتروموتور اوتیس ایمنی آسانسور بازرسی آسانسور تابلو فرمان تراول کابل ترمز آسانسور تعمیرکار آسانسور تکنولوژی آسانسور تیسن کروپ حوادث آسانسور رفع خرابی آسانسور سرویس آسانسور سرویس و نگهداری آسانسور سمینار آسانسور سمینار پله برقی سندیکای آسانسور شرکت آسانسور شرکت اسانسور شیندلر صنعت آسانسور صنعت پله برقی فناوری آسانسور قیمت آسانسور مشاوره و فروش آسانسور موتور آسانسور نصاب آسانسور نصب آسانسور نمایشگاه آسانسور نمایشگاه بین المللی آسانسور نگهداری آسانسور همایش آسانسور همایش پله برقی پله برقی کنفرانس آسانسور کواهی ایمنی آسانسور
تمامی حقوق وبسایت متعلق به آسانسور دات آی آر است. هرگونه کپی برداری تنها با ذکر نام و لینک asansor.ir مجاز می باشد.